PCB Engineering Internship πŸ“Ÿ

Design of an Open-Source, Analog Keyboard ⌨️

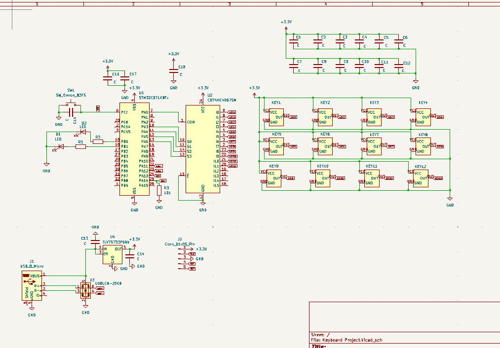
This internship involved devising and creating the electrical schematics and PCB layout of a 12-key analog keyboard that uses hall-effect sensors. These sensors determine the vertical proximity of a magnetic key directly above it and output corresponding analog voltage values, useful for gaming keyboards where key sensitivity can be modified. The board was fully designed in KiCAD and is intended to be open-source, so feel free to check out the button below to download the KiCAD project files!

Some highlights and features of the keyboard include:

  • 32-bit STM32C011 microcontrollerfor fast sensor/USB communication
  • 16-pin Analog Multiplexerfor easy key polling
  • 5V β†’ 3.3V Downconverterfor powering electronics
  • Status LEDsfor testing and debugging
  • Micro-USB Shieldfor ESD protection
  • Header Pinsfor programming access

PCB Layout πŸ—ΊοΈ

The PCB layout for the keyboard is shown to the left. Note that ground/power planes have not been placed in this image in order to clearly display the components on the layout but they can certainly be added to ease routing. Additionally, the Gateron Key that was used for this project did not have a default symbol/footrpint available online, therefore I created a custom symbol/footprint in KiCAD which is used in the schematic/layout on the left. The symbol/footprint code is also available through the Github link below!

Symbol/Footprint on Github